01
阳台光伏微型逆变器(以下简称“阳台微逆”)是针对家庭阳台分布式光伏系统设计的小型化、高可靠性电力转换设备,可将光伏组件输出的直流电高效转换为符合电网标准的交流电,实现就近并网或本地负载供电。本方案采用GigaDevice GD32E513RET6作为主控芯片,充分利用其高性能、低功耗、丰富外设及宽温工作特性,结合高效功率变换拓扑,打造适配500W级阳台光伏系统的高性价比解决方案,具备MPPT(最大功率点跟踪)精度高、并网电能质量优、保护功能完善、通信便捷等优势。
02
1
系统架构原理
阳台微逆系统以GD32E513RET6为主控核心,分为直流采样与MPPT控制模块、功率变换模块、并网控制与电能质量调节模块、通信与监控模块及保护模块五大核心部分,具体架构如下:
直流侧:光伏组件输出直流电,经防反接电路后,由GD32E513RET6的ADC外设采集电压、电流信号,通过内置MPPT算法(如扰动观察法或电导增量法)输出PWM信号,控制Boost电路调节光伏输出电压,追踪最大功率点。
功率变换:Boost电路输出的高压直流电,经全桥逆变器(由IGBT/MOSFET构成)转换为交流电,GD32E513RET6通过高级定时器(TIMER0/TIMER7)输出高精度PWM波,控制功率器件开关,实现直流-交流变换。
并网控制:通过GD32E513RET6的ADC采集电网电压、频率信号,结合锁相环(PLL)算法实现与电网的同步,调节输出交流电的幅值、频率和相位,确保并网电能质量(THD<3%)。
通信与监控:通过GD32E513RET6的USART外设连接WiFi模块,实现与云端监控平台的数据交互,上传发电功率、电压、电流、故障状态等信息;同时支持通过USB(USBD外设)或CAN接口进行本地调试与参数配置。
保护功能:GD32E513RET6通过ADC、比较器(CMP)及定时器实时监测系统状态,实现过压/欠压、过流、过频/欠频、防孤岛、过载、直流反接等多重保护,故障时快速切断功率通路并上报告警。
2
阳台微逆使用示意图

示意图说明:
光伏组件:单块或多块串联的阳台光伏板(最大推荐功率600Wp,开路电压≤60Vdc),安装于阳台栏杆或墙面。
微逆主机:体积小巧(建议尺寸:230x250x31mm),壁挂式安装于阳台角落,防护等级IP67,适应户外潮湿、温差变化环境。
负载与电网:微逆输出优先供给家庭本地负载(如灯光、家电),多余电能并网;电网停电时可切换至“离网模式”(需选配储能模块)保障关键负载供电。
监控与调试:通过云端平台远程查看发电量、设备状态;本地可通过USB或CAN接口调试参数(如并网电压、频率阈值)。
03
GD32E513RET6作为主控芯片,其外设资源与阳台微逆的功能需求高度匹配,核心硬件接口设计如下:
1
核心外设应用方案

2
关键硬件选型
功率器件:Boost电路选用650V N沟道MOSFET,全桥逆变电路选用650V/15A IGBT 模块,适配500W功率等级与60Vdc输入电压。
采样器件:电流采样采用高精度分流电阻(0.01Ω/1W)+运算放大器,电压采样采用分压电阻网络(精度1%),确保采样精度。
通信模块:WiFi模块选用GD32VW553模组(支持2.4GHz频段),通过家庭WiFi接入互联网,通过云端服务器支持手机端APP显示设备状态和发电量、电压、电流等所有电性能数据。
滤波器件:输入侧采用电解电容(3300μF/63V*4)+陶瓷电容(100nF)组合滤波,输出侧采用LC滤波网络,具有降低EMI谐波和防雷作用。
04
以GD32E513RET6为核心,软件采用模块化设计,基于RT-Thread实时操作系统(或裸机架构)开发,主要包含以下功能模块:
1
MPPT控制模块
基于电导增量法实现MPPT算法,通过ADC周期性采集光伏电压和电流(采样周期10ms),计算功率变化率与电压变化率的比值,判断光伏组件工作点与最大功率点的偏差,通过TIMER0输出PWM占空比调节指令,控制Boost电路输出电压,使光伏组件始终工作在最大功率点,跟踪精度>99.5%,适应光照强度、温度变化导致的功率波动。
2
逆变与并网同步模块
SPWM生成:通过SHRTIMER生成正弦脉冲宽度调制(SPWM)波,结合死区控制(死区时间可配置,典型值200nS),避免功率器件直通损坏。
电网锁相:采用软件实现三相锁相环(PLL),通过ADC采集电网电压过零点,调节SPWM波的相位与频率,实现与电网的同步(同步误差<0.5°),确保并网电流与电网电压同频同相,功率因数控制在0.85~0.85(滞后/超前)范围内。
3
数据采集与处理模块
周期性采集直流侧(光伏电压、电流、Boost输出电压)、交流侧(电网电压、并网电流、输出功率)及设备状态(温度、故障标志)数据,通过GD32E513RET6的DMA控制器实现ADC数据高速传输,降低CPU负载;数据经滤波(滑动平均滤波)、校准后,用于控制算法输入、状态显示及上传。
4
通信与监控模块
上行通信:通过USART1与WiFi模块通信,实时上传发电数据(实时功率、当日发电量、累计发电量)、设备状态(正常/故障)及告警信息(过压/过流等)至云端监控平台,并通过APP实时观察所有数据。
下行通信:通过云服务器,配置并网参数(如电网电压范围、频率范围)、MPPT启动电压阈值等;本地通过USB(USBD外设)连接电脑,支持调试指令交互与固件升级。
5
保护与故障处理模块

故障发生时,系统立即执行保护动作(关闭PWM输出、切断并网继电器),并通过WiFi上传故障代码,同时点亮LED故障指示灯(不同故障对应不同闪烁频率)。
05
1
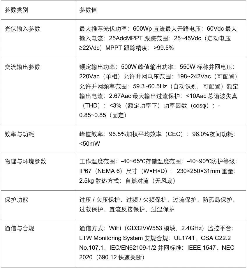
阳台微逆整机参数(500W级)

2
GD32E513RET6主控芯片参数

06
高性能主控适配性强:GD32E513RET6基于Cortex-M33内核,180MHz主频与DSP/FPU扩展,可高效运行MPPT、PLL等复杂算法,12位ADC与丰富定时器确保精准控制,满足微逆对实时性、控制精度的需求。
高可靠性与宽环境适应性:主控芯片工作温度范围-40~85℃,防护等级IP67的整机设计,适应阳台户外潮湿、温差大的环境;完善的硬件保护与软件故障处理机制,降低设备故障率。
高性价比与易集成:GD32E513RET6集成丰富外设(ADC、定时器、通信接口等),减少外部芯片数量(如无需额外配置PWM控制器、通信芯片),降低硬件成本与PCB面积,适配阳台微逆小型化需求。
灵活的通信与监控:支持WiFi云端通信与USART本地调试,适配家庭用户对设备状态监控、发电量统计的需求,同时支持并网参数远程配置,提升运维便捷性。
高效节能:MPPT跟踪效率>99.5%,整机峰值效率96.5%,夜间待机功耗<50mW,兼顾发电效率与节能需求,提升用户收益。
07
1
典型应用场景
家庭阳台分布式光伏系统(1~2块300Wp光伏组件串联),实现光伏发电就近并网,抵消家庭部分用电负荷,降低电费支出。
公寓、别墅阳台小型光伏系统,适配城市住宅有限安装空间,无需大规模施工,安装便捷。
2
安装建议
微逆主机安装于阳台墙面(距离地面≥1.5m),避免阳光直射与雨水直接冲刷,确保通风良好以保障自然散热效果。
光伏组件安装于阳台栏杆或朝南墙面,倾角建议30°~45°,最大化接收光照;组件输出线缆采用PV1-F光伏专用线缆,接入微逆直流输入端(注意正负极性)。
交流输出端通过漏电保护开关接入家庭电网(需符合当地电网规范),并预留通信天线安装位置(天线建议朝向开阔区域)。